注意:访问本站需要Cookie和JavaScript支持!请设置您的浏览器! 打开购物车 查看留言付款方式联系我们
初中电子 单片机教材一 单片机教材二
搜索上次看见的商品或文章:
商品名、介绍 文章名、内容
首页 电子入门 学单片机 免费资源 下载中心 商品列表 象棋在线 在线绘图 加盟五一 加入收藏 设为首页
本站推荐:
FY0202解码与管理一体化芯片简介
文章长度[12342] 加入时间[2006/7/1] 更新时间[2025/12/28 6:28:08] 级别[3] [评论] [收藏]
 
市售无线遥控、无线数据传输的器材很多,现代的汽车门锁、防盗报警系统的置警、解警、报警等均使用无线传输数据。当前市场上无线电子产品中的无线数据传输、无线遥控器材,使用的密码无非有两大类,一种是固定编码,一种是滚动编码。滚动编码、解码器的价格要比固定编码和解码器高的多,所以市场上无线遥控产品中采用固定编码的产品占有市场主流。但是固定编、解码器也存在产品生产工艺复杂,加密性能不如滚动编码等不足之处。固定编码用户丢失遥控器后就像该人丢失了家中钥匙一样,一是家门的安全存在了隐患,二是配一把新“钥匙”比较麻烦(配钥匙需要将锁匠请到家,或者将锁送修,固定编码的无线遥控器丢失,如果配用一个遥控器也必须将接收器送到厂家或专业维修部门,维修人员按收、发器的工作频率和密码配遥控器)。
本文介绍一种无线解码与控制一体化的芯片,兼有滚动编码的对码自学习功能,无需人工调整密码,又兼有固定编、解码芯片的低价位。如果用户丢失遥控器,只要购买一个同频率新的遥控器后,通过自学习功能将遥控器学习后即可投入工作,好比重新更换了一把“新锁”;也意味着产品使用该芯片后,工厂的生产工艺大大简化,省去了编码这道复杂的工艺。
该芯片有双稳态输出功能;多选一输出功能;8421编码输出模仿2272-L4解码电路功能;模仿2272-M4解码电路功能;串行输出驱动显示模块的功能 ;以及对74HC164、74HC595等芯片驱动的功能;8位+选通位的并行输出功能等等。这种多功能芯片扩大了其应用范围,目前根据用户需要已经转换成多种单一功能的芯片应用到了各种领域中。
   该芯片与一片AT24C02配合使用后,几十组地址容量的无线编码学习为多路控制提供方便。(其中一组是专用组地址,在串行输出显示传呼或报警数据的时候,用来清除和查询)。储存30组4位数码管显示的非易失显示数据,给用户带来更多的实用。芯片功能选择后的永久记忆,使用单一功能就像使用一片数字电路一样方便;更换多种功能之一只需在通电的时候按下一个按键。
  该芯片广泛应用于需要多路防范戒备的防盗系统、大型停车场客户进出管理、医院病人呼叫、酒家客房对总台呼叫、教学提问抢答、无线航模、多种动作控制的无线遥控玩具等场合。
 
一芯片的脚位功能和工作原理:
FY0202芯片有20脚位,DIP封装,见图1。 根据功能不同,各种型号的脚位功能见表1。
      
                                       图1
表1:
脚位 芯片
A
B
C
D
E
1
RET
RET
RET
RET
RET
2
Q6
Q6
LED0
RXD
SCL
3
Q7
Q7
LED1
TXD
SDA
4
X2
X2
X2
X2
X2
5
X1
X1
X1
X1
X1
6
IN
IN
IN
IN
IN
7
Q8
Q8
LED2
D6
LED
8
Q9
Q9
LED3
D7/LED
FM
9
KEY
KEY
KEY
KEY
KEY
10
GND
GND
GND
GND
GND
11
LED
LED
FM
FM
XT
12
SDA
SDA
SDA
SDA
D0
13
SCL
SCL
SCL
SCL
D1
14
Q0
Q0
OUT
D0
D2
15
Q1
Q1
A
D1
D3
16
Q2
Q2
B
D2
D4
17
Q3
Q3
C
D3
D5
18
Q4
Q4
D
D4
D6
19
Q5
Q5
XT
D5
D7
20
VCC
VCC
VCC
VCC
VCC
 
FY0202的类型与功能如表2所示:
芯片型号
功能
学习按键
学习说明
FY0202A
10路双稳态输出
4位按键2位码
随芯片寄出
FY0202B
10路多选1输出
4位按键2位码
随芯片寄出
FY0202CL
仿PT2272-L4
4位按键1位码
随芯片寄出
FY0202CM
仿PT2272-M4
4位按键1位码
随芯片寄出
FY0202D
仿串行UART双工通讯
4位按键2位码
随芯片寄出
FY0202E
带选通的8位并行输出
4位按键3位码
随芯片寄出
FY0202F
 
 
 
FY0202G
 
 
 
FY0202H
 
 
 
 二、芯片的使用:
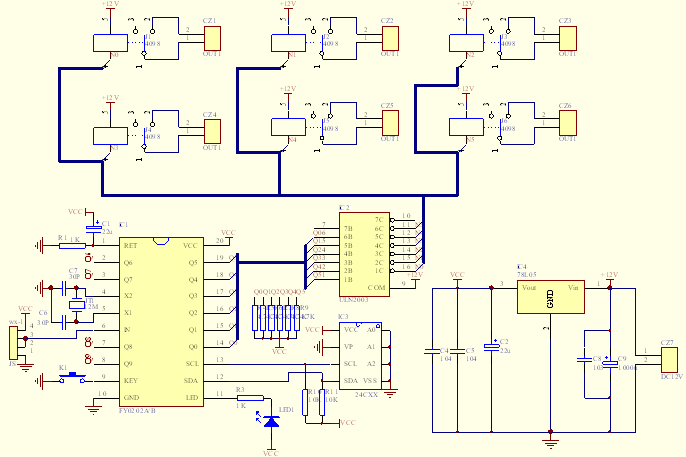
以FY0202A组成的双稳态输出为例,其典型电路如下:
 
注意芯片有强下拉功能,当需要强上拉的时候,需要在对应的输出端加上一个1-10K的上拉电阻。
1、 本站不保证以上观点正确,就算是本站原创作品,本站也不保证内容正确。
2、如果您拥有本文版权,并且不想在本站转载,请书面通知本站立即删除并且向您公开道歉! 以上可能是本站收集或者转载的文章,本站可能没有文章中的元件或产品,如果您需要类似的商品请 点这里查看商品列表!
本站协议 | 版权信息 |  关于我们 |  本站地图 |  营业执照 |  发票说明 |  付款方式 |  联系方式
深圳市宝安区西乡五壹电子商行——粤ICP备16073394号-1;地址:深圳西乡河西四坊183号;邮编:518102
E-mail:51dz$163.com($改为@);Tel:(0755)27947428
工作时间:9:30-12:00和13:30-17:30和18:30-20:30,无人接听时可以再打手机13537585389