注意:访问本站需要Cookie和JavaScript支持!请设置您的浏览器! 打开购物车 查看留言付款方式联系我们
初中电子 单片机教材一 单片机教材二
搜索上次看见的商品或文章:
商品名、介绍 文章名、内容
首页 电子入门 学单片机 免费资源 下载中心 商品列表 象棋在线 在线绘图 加盟五一 加入收藏 设为首页
本站推荐:
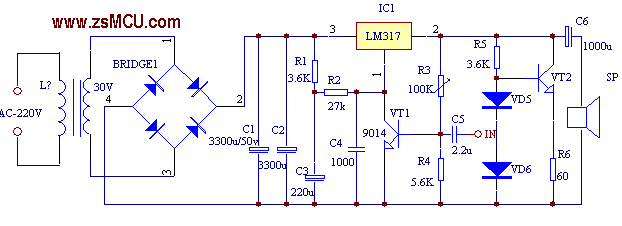
用三端稳压LM317制作的甲类功放
文章长度[1094] 加入时间[2006/10/9] 更新时间[2026/1/25 20:45:48] 级别[3] [评论] [收藏]
 

    用稳压集成功放制作的功率放大器,对电子爱好者来说,作为开拓思路的一种尝试不无积极意义。该电路为纯甲类工作,又用低噪声管作电压放大,所以THD,NF等指标都不错,输出功率可达到30W

电路如图所示,晶体管VT1作为电压放大,因稳压集成电路IC1的输入阻抗高,故其工作电流只需0.6mA就足够了,R1,C3为电源退耦,C4用于防止寄生振荡,R3、R4分压给VT1提供偏置及交直流反馈,以改善线性及直流稳定性。VT2、R5、R6及二极管构成恒流源,用来提高电路的效率及输出功率,增大输出动态范围。

由于电路特别简单,故元件可以搭焊,恒流源的恒定电流可设置在10~15mA,调试时将LM317的输出电压调整到电源电压的一半即可,静态电流约为十几毫安。电源变压器T1功率不得小于50W。

三端稳压IC选取LM317,三极管VT1选取9014。VT2选用8050型,二极管VD5、VD6选用2CP20,变压器的功率应大于50W

1、 本站不保证以上观点正确,就算是本站原创作品,本站也不保证内容正确。
2、如果您拥有本文版权,并且不想在本站转载,请书面通知本站立即删除并且向您公开道歉! 以上可能是本站收集或者转载的文章,本站可能没有文章中的元件或产品,如果您需要类似的商品请 点这里查看商品列表!
本站协议 | 版权信息 |  关于我们 |  本站地图 |  营业执照 |  发票说明 |  付款方式 |  联系方式
深圳市宝安区西乡五壹电子商行——粤ICP备16073394号-1;地址:深圳西乡河西四坊183号;邮编:518102
E-mail:51dz$163.com($改为@);Tel:(0755)27947428
工作时间:9:30-12:00和13:30-17:30和18:30-20:30,无人接听时可以再打手机13537585389