注意:访问本站需要Cookie和JavaScript支持!请设置您的浏览器! 打开购物车 查看留言付款方式联系我们
初中电子 单片机教材一 单片机教材二
搜索上次看见的商品或文章:
商品名、介绍 文章名、内容
首页 电子入门 学单片机 免费资源 下载中心 商品列表 象棋在线 在线绘图 加盟五一 加入收藏 设为首页
本站推荐:
新型镍镉电池和电充电器
文章长度[1400] 加入时间[2007/2/2] 更新时间[2026/4/8 3:14:58] 级别[0] [评论] [收藏]

 


  本充电器的功能特点:1充电前先对电池放电,以消除记忆效应,放完电后自动转换成充电;2充电方式为脉宽调制恒流式,脉动恒流充电加脉冲放电;3充满检测参数为电池端电压,双重控制;4并联充电;5防反充电。
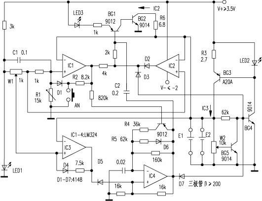
  电路原理 见下图所示。IC1、IC2、IC3接成电压比较器,IC4接成方波脉冲发生器,脉冲宽度和频率由IC1控制,输出正脉冲期间,BG4导通,恒流IC3对电池充电;负脉冲期间,输出经C2微分后使BG1、BG2短时导通,对电池放电。
  接通电源后,IC1输出高电位,电路进入充电状态。若需放电,应触动放电按钮AN,使IC1输出低电位,BG1、BG2导通,电池开始放电,放电指示LED3亮,充电指示LED3熄灭。当电池放电至09V时,IC1输出高电位,BG1、BG2、D3截止,放电结束,充电开始。
  当电池被充至142V时,IC1输出由高变低,IC2输出由低变高;IC3正输入端电位约144V;IC4输出的脉冲频率由180Hz变为320Hz左右,净充电电流平均值由200mA降至62mA左右。
  当电池被充至144V时,IC3输出由高电位变为低电位,将IC4输出钳制在低电位上,BG4截止,充电结束。
  组装与调试 电路安装无误,装入待充的500mAh镍镉电池两只,接通电源,应有LED1、LED2亮,LED3微亮;IC1、IC3输出高电位,IC2输出低电位,IC4输出平均值在02V~1V,否则应检查有关元件是否接错。若工作正常,可按以下步骤进行调试:
  1按下AN,IC1正输入端电位约09V,否则应改变R2,此时LED2熄灭,LED3亮。
  2当放电至09V时,LED2亮,LED3变成微亮。断开D1测IC3约为375mA,否则应调R3;接通D7测IC3应为225mA左右,否则应改变R5;再测IC2应为25mA左右,否则应改变R6或C2。
  3充电65小时,调R1使IC1输出刚好由高变低,再改变R4使IC3为90mA左右。
  4用涓流充电25小时,调W2,测IC3由90mA降为80mA,此时LED2的亮度减弱。待LED2熄灭时,调W1使IC3输出刚好由高变低。
  实验点评:
  该电路比较实用 。在试制时,找不到型号为A20A的三极管,后来用9012代替,电路可以正常工作。A20A可用其它Icm>200mA的PNP晶体三极管代替。
  电路焊接无误后,一般可正常工作,否则应检查IC4的输出端有无矩形脉冲输出。若IC4输出正常,可检查BG3、BG4是否损坏。若IC4无矩形波输出,则可按四个运放及其周围的电路分为4个功能模块。通过考察各个运放的输出,逐个排除故障。
  注意:应调整R1到适当阻值,使得IC1的同相输入端为142伏。调整W1可改变两种不同频率充电的切换点。

1、 本站不保证以上观点正确,就算是本站原创作品,本站也不保证内容正确。
2、如果您拥有本文版权,并且不想在本站转载,请书面通知本站立即删除并且向您公开道歉! 以上可能是本站收集或者转载的文章,本站可能没有文章中的元件或产品,如果您需要类似的商品请 点这里查看商品列表!
本站协议 | 版权信息 |  关于我们 |  本站地图 |  营业执照 |  发票说明 |  付款方式 |  联系方式
深圳市宝安区西乡五壹电子商行——粤ICP备16073394号-1;地址:深圳西乡河西四坊183号;邮编:518102
E-mail:51dz$163.com($改为@);Tel:(0755)27947428
工作时间:9:30-12:00和13:30-17:30和18:30-20:30,无人接听时可以再打手机13537585389