声光控开关必须同时具备两个条件,声光才起作用。从声光控开关的结构上分析,开关面板表面装有光敏感应器,内部装有柱极体话简。而光敏感光器的敏感效应,只有在黑暗时才起到作用(可用液晶万用表测得数值)。也就是说当天色变暗到一定程度,光敏感应器感应后会在电子线路板上产生一个脉冲电流,使光敏器件一路电路处在关闭状态,这时在楼梯口等处只要有响声出现,驻极体话筒就会同样产生分压,这时声光控制开关电路就连通起作用。因为必须要二个条件同时存在,声光控开关才起作用,故叫与门电路。(该电路涉及高压电,安全第一,请谨慎制作!)
套件详细资料:印刷电路板,原理图,元件清单,元件,原理说明,制作说明、外壳等等。
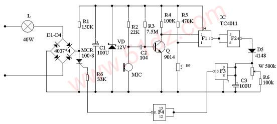
电路原理图及工作原理:
220V的市电经过灯泡和全桥整流后一路加在单向可控硅MCR 100-8上,另一路经R1限流后给本电路供电。由于一开始可控硅无触发信号,呈关断状态,灯不亮。C1为主滤波电容,VD为12V的稳压二极管给本电路提供稳定的工作电压。Q1、R3、R4组成前级电压放大电路,微弱声音信号(话话声,脚步或掌声)由话筒MIC接收并转换成电信号,经C2耦合到Q9014的基极进行电压放大,R2为MIC的供电限流电阻,R3、R4是Q9014的偏置电阻,放大的信号送到与非门(F1)的2脚。光敏电阻RG和R5组成串联分压电路,夜晚环境下无光时,光敏电阻的阻值很大,TC4011 一脚电压为高(反之则低),F1和F2将信号进行两级整形放大。后经D5整流加在F3的输入端及同时给C3充电,很快C3上就充到了门电路的翻转电压, F3输出低电平,F4输出高电平,经R7加在单向可控硅的G极,可控硅导通,灯泡点亮。在这个过程中,声音信号只需一个瞬时即可,这是因为,当声音信号来时,C3上的电压很快就充到了电源电压,而这时即使声音信号消失, C3只能通过W、R6进行放电,所以C3上将维持一段时间的高电平,这个高电平将维持单向可控硅导通,这就是延时的效果,灯亮后所能延时的长短取决于C3上维持高电平的时间长短,所以选择C3、W和R6的组合,可以控制延时的长短。当C3上的电压放到低于1/3电源电压时,F3输出高电平,F4输出低电平,单向可控硅的控制端没了触发信号,当交流电压过零时就被关断,灯熄灭。

装好的成品如下图所示:

查看和发表评论 管理员一般会在8-48小时内回复,会删除无意义的留言以及重复留言,请保证留言标题清晰,内容明确! 1、评论不代表本站观点。 另外,即使是本站原创作品,本站也不保证内容绝对正确。 2、如果您拥有本文版权,并且不想在此处发表,请书面通知本站立即删除并且向您公开道歉! |